Start | CityEl | CityEl Technik | CityEl Elektrik | CityEl Umbauten | CityEl Reparaturen | CityEL Links | Wissenswertes | Links
| Artikel aus den Kategorien CityEl Technik und CityEl Elektrik |
|---|
Um die Bilder in einer höheren Auflösung zu betrachten draufklicken. Die Beschriftungen sind lesbar!
Artikel von: www.ralfwagner.de/mini.htm > Technik El > Bordnetzwandler
Direct Current engl. heißt Gleichstrom, es ist ein Wandler, der die Bordnetzspannung von 36V auf 12V herunterwandelt um Verbraucher wie Licht, Hupe, Radio usw. zu betreiben. Würde man die 12V an der 1. Batterie abgreifen, wäre diese als erste leer. So belastet man alle gleichmässig, symmetrisch. Der Wandler hat für 36V und 12V eine gemeinsame Masse und ist stark genug (20A) ein Radio, Verstärker oder noch eine Kühlbox (Tagbetrieb) zu betreiben. Am Wandler ist noch ein freier Anschluß für +12 V. Dort kann über eine Vorsicherung 5A z.B. eine 12V Steckdose oder ein Radio angeschlossen werden. Die Masse (0V) greift man am zentralen Massepunkt ebenfalls unter dem Sitz ab. Auf der Platine befinden sich noch zwei LED. Die LED am Rand leuchtet wenn der Wandler Übertemperatur (über 75°C) hat- Der Ausgang wird dann abgeschaltet. Die zweite LED signalisiert, daß die Versorgungsspannung (Batteriespannung) unter 22Volt gefallen ist.
Wichtig: Vor Anschluss weiterer Verbraucher bitte bedenken, dass 20 A die Gesamtleistung des DC/DC-Wandlers ist. Davon sind Standard-Verbraucher natürlich abzuziehen. Da die gesamte Beleuchtungsanlage und Radio schon mal gut die Hälfte verbrauchen, würde z.B. ein zusätzlicher 300 W-Heizlüfter den Wandler überlasten.
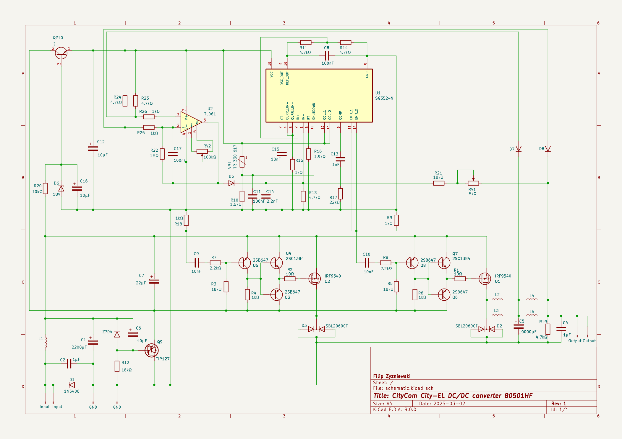
Ab 2002 wurde ein anderer DC-DC-Wandler verbaut, Kennung: „80501HF“
Ruhestrom: 40mA
Wirkungsgrad: bei ca.90% bei
Eingangsspannung: 51,7V und 1,47A (75W)
Ausgangsspannung: 14,4V bei 4,65A (67W)
Wenn ich mich nicht verrechnet habe;-)

Quelle: https://filip-zyzniewski.github.io/city-el/
Reverse-Engineering Schaltplan von Filip Zyzniewski (@filip): (Bild klicken für volle Auflösung)

Quelle: https://filip-zyzniewski.github.io/city-el/
Der DC/DC Wandler des CityEL versorgt das 12 V Bordnetz, indem aus der Batteriespannung (36 bis 48 V) heruntergewandelt wird (Tiefsetzsteller). Im Gegensatz zum normalen KFZ mit Lichtmaschine und Batterie, wo die Spannung bei laufendem Motor etwa 13,6 bis 14 V beträgt, regelt der DC/DC auf etwa 12 bis 12,6 V ein. Diese 1 bis 2 V Differenz lassen die Glühlampen sehr trübe erscheinen, denn KFZ-Verbraucher sind auf eine Nennspannung von 13,2 V ausgelegt.
Wie man die Spannung am DC/DC einstellt, ist hier beschrieben: Spannung am DCDC-Wandler einstellen
Für manche Bauteile bestehen gespaltene Meinungen zur Verträglichkeit. Hier eine Liste mit Gründen die Spannung nicht zu erhöhen bzw. Bauteilen die evtl. lieber nur 12V (oder zumindest keinesfalls über 14,0V!) bekommen sollten (bitte eintragen):
| Bestätigt | Bauteil | Beschreibung | Link(s) zu Forum/Erfahrungsberichten |
|---|---|---|---|
| nein | (Thiesen HF-Lader) | einzelner Erfahrungsbericht: Lüftersteuerung vom Thiesen-Lader, Vermutung einer mangelnden Spannungsverträglichkeit? | Vorsicht-Thiesen-und-DC-DC (noch unklar) |
| Ja | Scheinwerfer | Scheinwerfer leuchten mit höherer Spannung heller, brennen aber dann öfter (zu oft?) durch |
Es gab von CityCom mal eine Version (eine der späteren?) mit einem kleinen 12V Blei-Gelakku am Angelrahmen vorne links unter dem Armaturenbrett. Viele haben ihn entfernt, weil er im Defektfall das EL lahmlegt. (Weil er den DCDC dann zerstört?)
Es wird immer mehr dazu tendiert, die DC-DC-Wandler bei einem Defekt durch generische Universal-Wandler (erhältlich oft aus Fernost) zu tauschen. Diese gibt es auch mit einer Nennspannung von bspw. 13,8V statt 12V, was die Funktion der Kfz-spezifischen Bauteile oft etwas verbessert (z.B. Helligkeit der Scheinwerfer). Siehe weiter oben, Thema Spannung einstellen.